首页
中心概况
规章制度
中心动态
通知公告
新闻动态
网络安全
组织机构
网络部
录课部
多媒体管理中心
视频中心
首页
中心概况
规章制度
中心动态
通知公告
新闻动态
网络安全
组织机构
网络部
录课部
多媒体管理中心
视频中心
网络安全
首页
>
网络安全
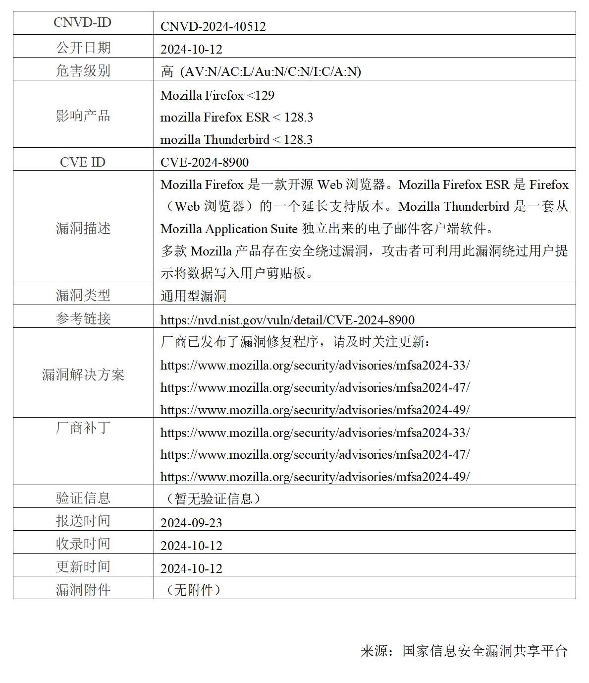
多款Mozilla产品安全绕过漏洞(CNVD-2024-40512)
:
网络安全
:
2024-10-18 08:28:29